筑坚强堡垒 树先锋形象 促科学发展
陕西旗帜网
Sxdjb.com 陕西旗帜网
陕西调整失业保险金标准及相关待遇
时间:2023-05-12 08:30:04  来源:  作者:

 

陕西省人力资源和社会保障厅 陕西省财政厅

 

关于调整失业保险金标准及相关待遇的通知

 

各市(区)人力资源和社会保障局、财政局:

 

为增强失业人员更多获得感、幸福感,根据人力资源和社会保障部、财政部《关于调整失业保险金标准的指导意见》(人社部发〔201771号)和《陕西省<失业保险条例>实施办法》、陕西省人力资源和社会保障厅《关于调整最低工资标准的通知》(陕人社发〔202316)精神,结合我省实际,决定调整我省失业保险金标准及相关待遇,有关事项通知如下:

 

一、失业保险金标准:一类区1944/月,二类区1845/月,三类区1755/月。

 

二、失业保险金标准调整后,与失业保险金标准相关的其他待遇随之调整。失业补助金仍按原标准发放。失业人员职业培训补贴标准,按2个月失业保险金标准执行。

 

三、调整后的失业保险相关待遇标准从202351日起执行。

 

陕西省人力资源和社会保障厅 陕西省财政厅

 

2023510

 

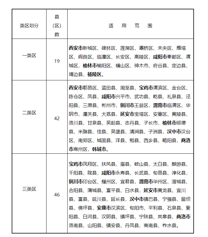
陕西省最低工资标准适用范围

b2e12b03b89b3a3c84f4b60cb0d3f9b4.jpg 

发表评论 共有条评论
用户名: 密码:
验证码: 匿名发表
重点推荐
最近更新
热点信息
站内搜索: 高级搜索
 
网站首页 | 关于我们 | 商务合作 | 联系我们 | 时空中国 | 免责声明 | WAP
时空中国策划制作 陕西关注网2021第二版  法律顾问:陕西标典律师事务所 郭雪平主任  陕ICP备15004772号-1 站长统计